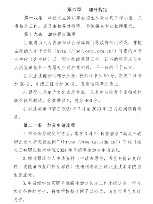
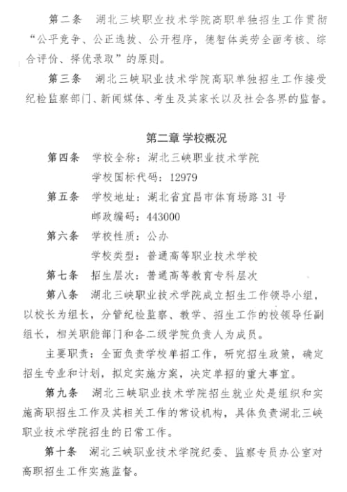
湖北三峡职业技术学院

211 | 985 | 双一流 | 综合
湖北省 高职(专科) 省重点 公办

9792

正则、修能、追远

0717-8853388,0717-8853399,0717-8853339,0717-8853336

http://www.tgc.edu.cn/

校园
视频
图片

湖北三峡职业技术学院2024年高职单独招生章程

2024-03-14 15:41:46      分享至:

湖北三峡职业技术学院2024年高职单独招生章程

2024-03-14 15:41:46